两高明确:农民工追索劳动报酬存在诉讼困难等情形可申请民事支持起诉
最高人民法院、最高人民检察院近日联合印发关于办理民事支持起诉案件若干问题的指导意见,并于3月24日公开发布。
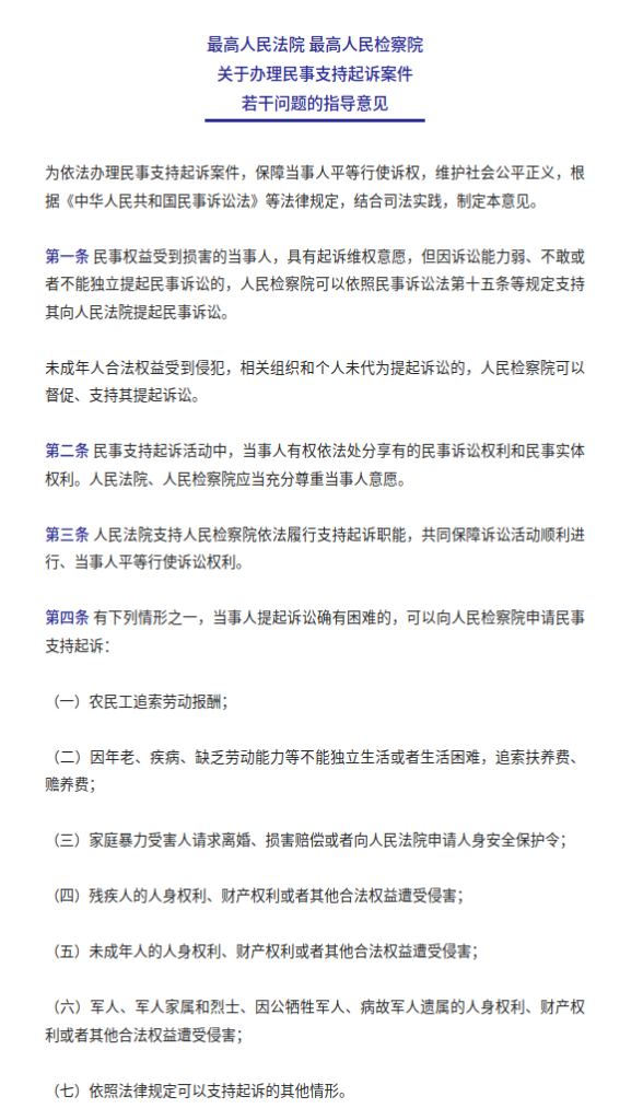
指导意见明确,民事权益受到损害的当事人,具有起诉维权意愿,但因诉讼能力弱、不敢或者不能独立提起民事诉讼的,人民检察院可以依照民事诉讼法第十五条等规定支持其向人民法院提起民事诉讼。未成年人合法权益受到侵犯,相关组织和个人未代为提起诉讼的,人民检察院可以督促、支持其提起诉讼。
根据指导意见,在农民工追索劳动报酬以及残疾人的人身权利、财产权利或者其他合法权益遭受侵害等情形中,当事人提起诉讼确有困难的,可以向人民检察院申请民事支持起诉。
指导意见提出,民事支持起诉活动中,当事人有权依法处分享有的民事诉讼权利和民事实体权利。人民法院、人民检察院应当充分尊重当事人意愿。人民法院支持人民检察院依法履行支持起诉职能,共同保障诉讼活动顺利进行、当事人平等行使诉讼权利。
此外,指导意见还对人民检察院《支持起诉意见书》的制作,人民法院裁判文书的送达,案件线索的移送,人民法院、人民检察院参与社会综合治理等问题作出明确规定。(记者刘硕、冯家顺)

最高检微信公众号截图
[责任编辑:刘海]